Main Page | Class Hierarchy | Alphabetical List | Compound List | File List | Compound Members | File Members

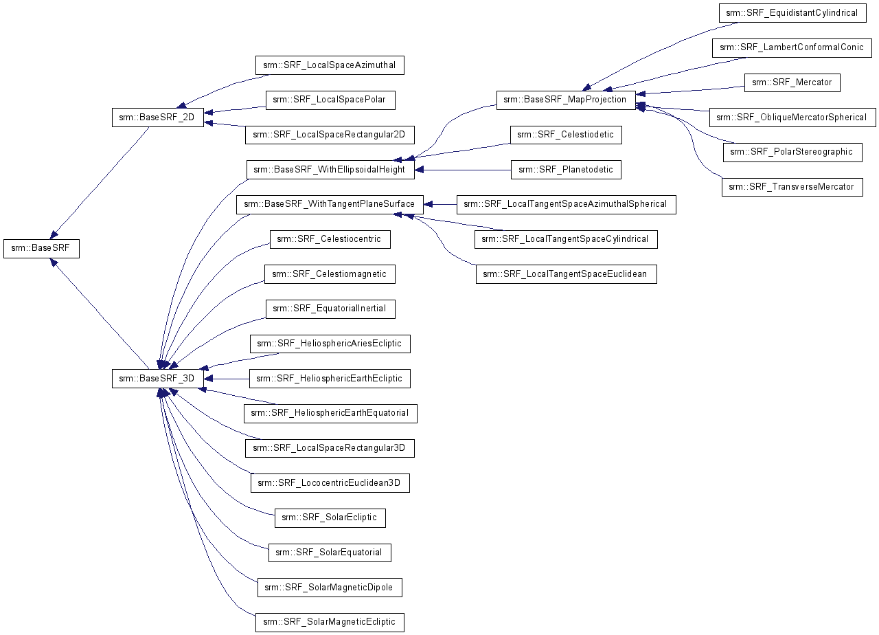
Spatial Reference Model C++ API Graphical Class Hierarchy

Go to the textual class hierarchy


Spatial Reference Model C++ API Version 4.4 - December 7, 2009
Copyright © 2009 SEDRIS Docs by Doxygen 1.3.2